メニュー
Homepage
SKLF
Corporate Philosophy
Our Technologies
Company Introduction
Corporate Profile
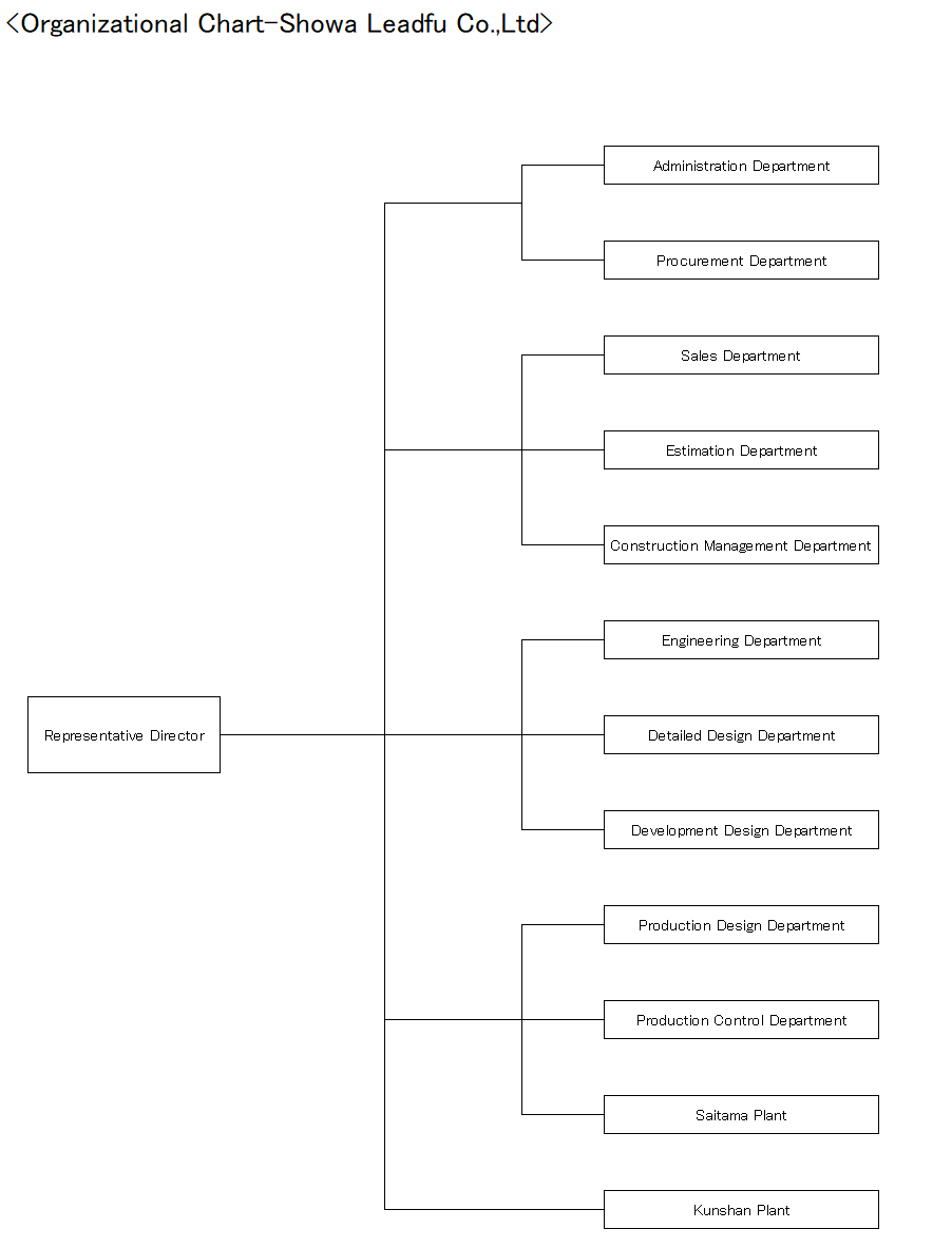
Organizational Chart
History
Our Plants
Privacy policy
Our Business
Projects
List of Projects
Contact
Menu
© Showa Leadfu Co., Ltd. All Rights Reserved. [LOG IN]